小樽市の新市立病院は、市立小樽病院と市立小樽第二病院を統合。地上8階・地下1階の本館と地上4階・地下1階の別館の2棟からなる新病院を総工費252億円で新築という「新市立病院基本構想」が、3日に明らかになった。
同基本構想は、A4版、全173ページからなり、市立小樽病院と第二病院の現況、実態調査、経営分析と新市立病院基本計画からなる。
現在の市立病院が老朽化、狭隘化が顕著となっていることと、2つに分かれている不便さを解消し、統合新築するもの。新病院は、地域基幹病院・災害拠点病院としての役割と、24時間365日の救急医療体制を整備。現在の総病床数890床から400床を削減し、493床とし、職員数も854人(うち医師56人)から、735人(うち医師78人)にする。
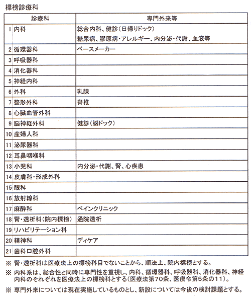
標榜診療科は、内科・外科など21科目の総合病院。
新病院構想は出来たが、肝心の財源問題が大きく立ちはだかっている。市は現在「財政再建団体」へ転落の危機の最中。用地の選定や建設費の確保などで、着工の見通しは立っておらず、この構想が画餅で終わる可能性も危惧される。





